您好!欢迎进入保定市禾邦电子有限公司网站--"禾邦电子元器件"进行电子元件选型!营业时间上午8:00-12:00,下午13:30-18:00 周日休息
专业知识
集成电路LM317的多种应用电路
LM317是一种价格便宜使用方便的集成可调稳压电路,应用广泛。给该集成电路加一些简单的外围电路,可以扩大它的应用范围,使它发挥更大作用,下面作一下介绍。

这个电路是LM317最基本的应用电路,在使用的过程中要注意最小压差不得小于4V和最大压差不得大于37V,小于4V电路将不工作,大于37V将导致集成电路的损坏。

在需要使用大电流的情况下可用大功率管对电路进行扩流,这个电路是使用PNP型大功率三极管对LM317进行扩流。

这个电路是使用NPN型大功率三极管进行扩流,效果很好,我曾经将电流扩到5A,电路仍然工作稳定。

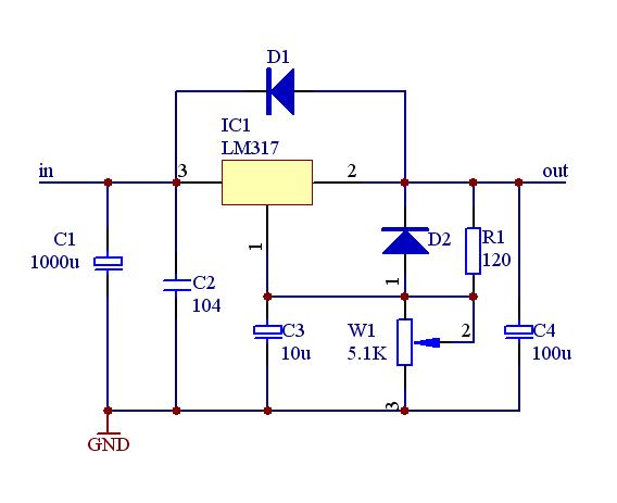
具有限流保护的充电电路Iom=0.6/1=0.6A,调整R3可调整充电电流。

12V恒压充电电路。

恒流电池充电电路。Io=1.25/24=52mA 改变电阻R1的数值,可提供不同的充电电流。

高稳定度的集成稳压电路。

0~30V连续可调的集成稳压电路

高精度高稳定性的+10V稳压电源电路。

1.25~160连续可调的集成稳压电源。
以上几款电路在实际使用中应用较多,尤其是喜欢动手的朋友,都希望自己有一台连续可调,输出电流大的稳压电源,用LM317加扩流的方式是个不错的选择。而1.25~160V连续可调的稳压电源对维修电视和需要较高直流电压的场合比较适用。恒流源电路对大功率LED的供电是个不错的选择。
地址:保定市隆兴西路206号(高新区朝阳龙座西行200米路南) 电话:0312-3158163 传真:0312-3158165 Email:hebangdianzi@126.com
客服QQ1:63355785 客服QQ2:61303373 客服QQ3:67399965 客服QQ4:2656068273 产品分类地图
版权所有:保定市禾邦电子有限公司 保定市禾邦电子有限公司营业执照
备案号:冀ICP备12019441号-1
关键字:保定电子元器件 保定电子元件 电子元器件 电子元件
客服QQ1:63355785 客服QQ2:61303373 客服QQ3:67399965 客服QQ4:2656068273 产品分类地图
版权所有:保定市禾邦电子有限公司 保定市禾邦电子有限公司营业执照

关键字:保定电子元器件 保定电子元件 电子元器件 电子元件